Populer 28+ TeknologiRumah Tangga
Juni 03, 2020
0
Comments
Poin pembahasan Populer 28+ TeknologiRumah Tangga adalah :
Populer 28+ TeknologiRumah Tangga. Semua keluarga pasti bercita-cita hunian yang nyaman. Tetapi, buat menetapkan model dan desain hunian yang tepat dengan impian akan menjadi sulit kalau tidak mempunyai contoh bentuknya. Oleh itu kita akan memberikan informasi tentang rancangan rumah minimalis terbaru. Sebab selain nyaman, model terupdate akan cocok bagi kamu yang ikut kemajuan zaman. Simak ulasan terkait motif keramik dengan artikel Populer 28+ TeknologiRumah Tangga berikut ini

Berbagai Manfaat Kemajuan Teknologi Perangkat Peralatan Sumber smarted.co

Tutorial Tisu Mini Beg simplebooklet com Sumber simplebooklet.com

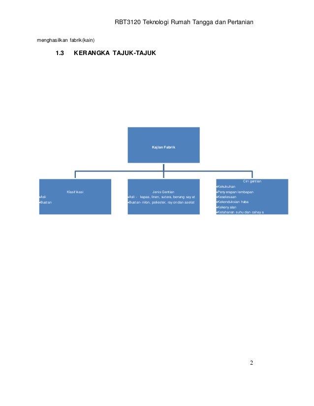
Rbt3120 murni gold course modul jahitan pertanian Sumber www.slideshare.net

Rbt3120 murni gold course modul jahitan pertanian Sumber www.slideshare.net

Rbt3120 murni gold course modul jahitan pertanian Sumber www.slideshare.net

Layakkah Konsep Rumah Pintar di Indonesia Rumah dan Sumber www.rumah.com

Tutorial Tisu Mini Beg simplebooklet com Sumber simplebooklet.com

Ruth s Scribble Pemanfaatan Teknologi Informasi untuk Sumber herscribble.blogspot.com

Rbt3120 murni gold course modul jahitan pertanian Sumber www.slideshare.net

Rbt3120 murni gold course modul jahitan pertanian Sumber www.slideshare.net

Rbt3120 murni gold course modul jahitan pertanian Sumber www.slideshare.net

Rbt3120 murni gold course modul jahitan pertanian Sumber www.slideshare.net

Rbt3120 murni gold course modul jahitan pertanian Sumber www.slideshare.net

Berbagai Manfaat Kemajuan Teknologi Perangkat Peralatan Sumber smarted.co

TEKNOLOGI PORTABLE INOVASI TEKNOLOGI RUMAH TANGGA Sumber techno-wandri.blogspot.com
berikut yang termasuk teknologi rumah tangga adalah, teknologi peralatan rumah tangga dan manfaatnya, sebutkan jenis jenis produk teknologi peralatan rumah tangga, teknologi peralatan rumah tangga yaitu, teknologi produksi, kebutuhan rumah tangga elektronik dan bangunan kebanyakan berasal dari bahan brainly, jenis jenis teknologi produksi, teknologi yang digunakan untuk membantu kegiatan rumah tangga disebut teknologi,
Populer 28+ TeknologiRumah Tangga. Semua keluarga pasti bercita-cita hunian yang nyaman. Tetapi, buat menetapkan model dan desain hunian yang tepat dengan impian akan menjadi sulit kalau tidak mempunyai contoh bentuknya. Oleh itu kita akan memberikan informasi tentang rancangan rumah minimalis terbaru. Sebab selain nyaman, model terupdate akan cocok bagi kamu yang ikut kemajuan zaman. Simak ulasan terkait motif keramik dengan artikel Populer 28+ TeknologiRumah Tangga berikut ini

Berbagai Manfaat Kemajuan Teknologi Perangkat Peralatan Sumber smarted.co
TEKNOLOGI SIAP TERAP litbang pu go id
3 kementerian pekerjaan umum dan perumahan rakyat b a d a n p e n e l i t i a n d a n p e n g e m b a n g a n daftar isi daftar teknologi yang sudah

Tutorial Tisu Mini Beg simplebooklet com Sumber simplebooklet.com
Zipato Indonesia No 1 Smarthome in Surabaya Posts Facebook
smart home technology Teknologirumah pintar merupakan teknologi perangkat dalam rumah yang telah tekoneksi satu sama lain sehingga lebih mudah di operasikan dan di pantau mulai dari pengaturan tata lampu hingga ke berbagai alat alat rumah tangga yang perintahnya dapat dilakukan dengan menggunakan suara sinar merah infra atau

Rbt3120 murni gold course modul jahitan pertanian Sumber www.slideshare.net
Tv sharp led jadi warna kuning websites id answers yahoo
Look at most relevant Tv sharp led jadi warna kuning websites out of 122 Thousand at KeywordSpace com Tv sharp led jadi warna kuning found at

Rbt3120 murni gold course modul jahitan pertanian Sumber www.slideshare.net
Cara memasang tv lcd ke dinding websites
Look at most relevant Cara memasang tv lcd ke dinding websites out of 319 Thousand at KeywordSpace com Cara memasang tv lcd ke dinding found at

Rbt3120 murni gold course modul jahitan pertanian Sumber www.slideshare.net

Layakkah Konsep Rumah Pintar di Indonesia Rumah dan Sumber www.rumah.com

Tutorial Tisu Mini Beg simplebooklet com Sumber simplebooklet.com

Ruth s Scribble Pemanfaatan Teknologi Informasi untuk Sumber herscribble.blogspot.com

Rbt3120 murni gold course modul jahitan pertanian Sumber www.slideshare.net

Rbt3120 murni gold course modul jahitan pertanian Sumber www.slideshare.net

Rbt3120 murni gold course modul jahitan pertanian Sumber www.slideshare.net

Rbt3120 murni gold course modul jahitan pertanian Sumber www.slideshare.net

Rbt3120 murni gold course modul jahitan pertanian Sumber www.slideshare.net

Berbagai Manfaat Kemajuan Teknologi Perangkat Peralatan Sumber smarted.co

TEKNOLOGI PORTABLE INOVASI TEKNOLOGI RUMAH TANGGA Sumber techno-wandri.blogspot.com
0 Komentar